
央国资入场,热钱涌动,中国工控安全市场好不热闹。
央国资入场,热钱涌动,中国工控安全市场好不热闹。
6 月 6 日,北京威努特技术有限公司(以下简称「威努特」)宣布再次获得由广州工业投资控股集团(以下简称「广州工控集团」)、国开制造业转型升级基金(以下简称「国开制造」)联合领投,上海国和现代服务业股权投资管理有限公司(以下简称「上海国和投资」)、深投控与农银国际合作基金跟投的四大国资战略投资。迄今,威努特已获得国风投、保利汇鑫、广州工控集团、国开制造、上海国和投资、深投控、农银国际等多个央企、国资及政府基金总金额超 10 亿元的战略入股,企业股权比例超 30% 为国有资本。

工控安全与国家安全和国计民生挂钩,威努特以国企、央企为目标客户,国资股东的重要性不言而喻,显然,这样的股东结构是故意而为之。这也侧面说明,8 年来,中国工控安全风起云涌,既有英雄谢幕,也有豪杰登场,无论是这条曾经被人看不懂也看不起的赛道,还是从崭露头角到屹立于行业之巅的威努特,终于开始「热」了起来。
i 黑马&创业家借助此次威努特融资事件,与威努特各大国资股东进行了深入的交流,尝试厘清国资的投资逻辑与侧重:1. 为什么各大顶级国家队资本青睐工控安全赛道?2. 为什么选择重金投资威努特?3. 未来 3-5 年的市场攻坚期,各大国资与威努特将如何通力协作,再上一层楼?
01
大水养大鱼,工控安全初长成
2010 年,「震网」病毒被定义为是世界第一个专门定向攻击物理世界里国家关键基础设施(如核电站、水坝、国家电网)的网络武器。此后,工控安全事件层出不穷,全球的工业被掩盖上一层黑暗的阴霾,在关系国家安危面前,世界各国以百倍的精力枕戈待旦。
面对我国工控安全行业现状,2011 年工信部发布《关于加强工业信息安全管理的通知》,标志着我国工业控制系统的安全工作正式启动。2014 年 2 月,中央网络安全和信息化领导小组第一次会议上的讲话强调,没有网络安全就没有国家安全,建设网络强国要有自己过硬的技术。
经过前期艰难的团队组建和资金筹集,2014 年 9 月,威努特正式成立了。
在一步步推动市场从无到有的过程中,威努特坚持技术创新打磨硬核技术,基于对工业行业的深度研究,首创了工业网络「白环境」的概念,后面经过实践检验是目前最有效的行业主流技术路线,并在行业中衍生出了「『白环境』+AI」、「『白环境』+黑名单」等策略。2015 年,威努特自主研发出了第一代产品,其中包括国内首款千兆工业防火墙、工控主机安全产品以及工控漏洞挖掘平台。
随后的几年,威努特一直面临着生存与扩张之战。在业务攻关方面,前期的重点放在了电力行业。网络安全是电力企业的刚性需求,同时电力企业还受到电网公司、国家能源局、工信部和公安部等多部门的多重监管,因此,电力企业对网络安全相关建设的重视程度较高、投入力度较大。因为业务的先发优势,如今威努特在整个电力行业的市场占有率达到 30%。在资本方面,威努特在 2018 年 4 月才获得了数亿元的 C 轮融资,这是威努特获得的第一笔大额融资,也是后续资本热潮涌入工控安全行业的重要节点。
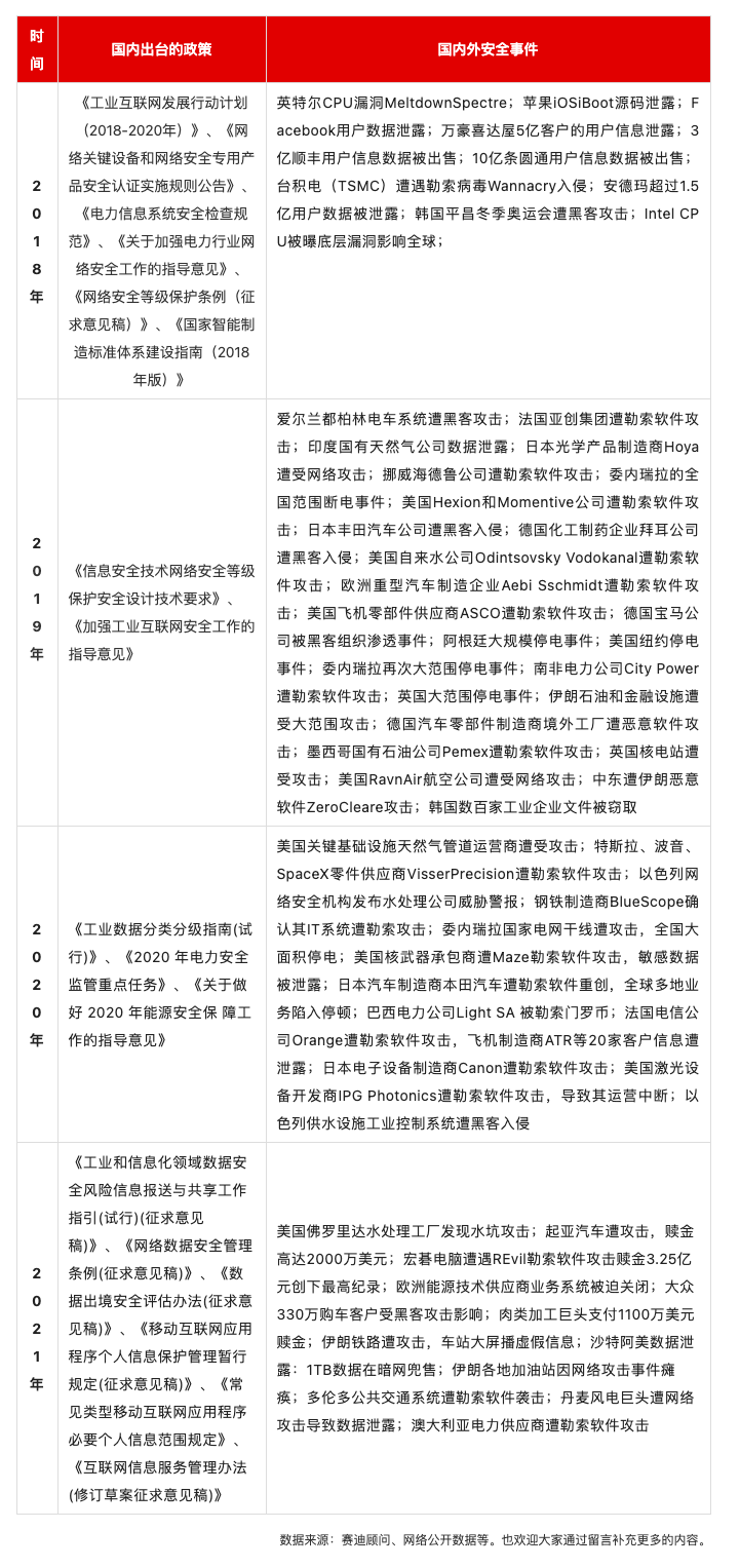
实际上,通过 2018 年-2022 年的安全事件和网络安全领域主要法律法规及政策汇总,不难看出工控安全市场的发展,离不开两大驱动:安全事件驱动,政府政策驱动。

在两大驱动之下,需求侧的新场景层出不穷。能源电力、石油化工、轨道交通等行业都是采购工控安全产品的大户。智能制造、市政、水利、军工等行业处于第二梯队。增量市场的长尾需求,比如汽车制造市场及其上下游、大量的工业制造场景正在逐渐迸发出来。市场参与者们也在不断深挖能源电力、石油化工等存量市场的细分领域,比如能源电力大场景下的火电、水电、风电、核电、光伏发电等。这时值得一提的是,数十家工控安全企业也先后成立,逐渐丰满了中国工控安全这一细分赛道。
最近几年,国资开始布局工控安全这个赛道。2021 年,威努特迎来了两大顶级国资的青睐。国资,特别是顶级国资,布局一个赛道或者一家企业,意味着它们已经度过了风险的最高点,即将迎来质变时刻。可见,工控安全已经度过早期的艰难阶段,进入到靠自然需求驱动的良性发展阶段。静态地看,现在的工控安全市场增速极快。威努特的国资股东们认为未来 3-5 年是一个「确定的、高速的」增长时间。而增速至少是 30% 以上,若出台刺激性政策,或可超过 50%。据国内权威机构数据显示,2020 年全球工业网络安全市场规模大约为 152 亿美元,预计到 2026 年将达到 223 亿美元。而 2020 年中国工控安全市场增长率为 65.4%,市场规模达到 30.1 亿元,未来三年,预计工控安全市场将仍然保持高速增长,2023 年,市场规模将突破 100 亿元。
新老并立但未刺刀见红。目前,工控安全市场蛋糕正不断变大,参与者们不必在有限的市场空间里内卷,新老并立是当下工控安全竞争格局的特点。市场玩家可分为三类:传统网络安全厂商、自动化背景厂商、威努特等专业工控安全厂商。自动化背景厂商做一套安全产品保护自己的自动化系统,它们既是运动员又是裁判员。客户难免质疑其独立第三方的身份,在此不做更多的讨论。通过对比传统网络安全厂商与专业工控安全厂商,专业工控安全厂商还是很有机会脱颖而出的。原因如下:
在投入力度方面,无论是路径依赖或者其他原因,传统网络安全厂商投入的重点依然放在原有主营业务上。虽也会布局工控安全,但工控安全业务只是其众多业务之一,多以一个业务单元或者事业部的形式开展。有的传统网络安全公司会通过投资的方式布局,反观专业工控安全厂商则会赌上所有筹码,专注于细分赛道。
在行业 know-how 方面,传统网络安全厂商的产品及服务生态是建立在用户对互联网的 IT 需求上。专业工控安全厂商的产品及服务生态则是建立在 OT 的网络安全需求之上。需求不同,因此对企业的底层能力模型、资源侧重等方面的要求就有所不同。举例来说,传统安全厂商只需解读一种协议就可以满足 IT 安全需求,而工控安全厂商则需要解读不同的协议才能防护工业控制设备,因为不同的工业设备所对应的工业控制协议是不一样的。再比如 IT 安全和工控安全分属于不同部门管理,传统网络安全厂商的销售人员对接的是信息部或 IT 部,而工控安全由生产部门负责。老的客户资源不一定能顺利过渡到新业务上。
未来,威努特的股东认为工控安全绝对是信息安全的下一个主战场。总的来说,大水养大鱼。工控安全的市场规模足以支撑两家甚至更多的上市公司。而专业工控安全厂商这批新玩家,有很大机会脱颖而出。
02
双向奔赴,国资看好
投与被投是一个互相选择的过程。也是国资基金与产业龙头的双向奔赴。
对于国资基金来说,他们希望能够在重点关注的行业,找到比较好的投资标的。而「好」的标准之一就是企业已跨过了风险最高点,这样比较契合国资的投资风格与风险承受能力。通过梳理国资股东投资威努特的逻辑,可以从中分析它们投资威努特的缘由。
威努特的企业吉祥物是一只「战狼」,威猛、努力、特别则是公司名称的含义。
投资之前,威努特的言出必行给各大国资留下了深刻印象。大家都给威努特贴上了两个标签:一个是「硬核「,另一个便是「狼性」。「硬核」指的是超强的科研技术能力和保护国家安全的硬实力。「狼性」指的是团结一致、意志坚定、绝不退缩的战斗精神。
广州工控集团在采访中表示:「在投资之前,我们一直持续在关注整个工控安全赛道和威努特的发展,这个细分领域已经积蓄了很强的增长动能。让我们印象非常深刻的是威努特 CEO 龙国东和 CTO 黄敏两位创始人之间配合十分默契、能力也很互补,威努特团队的整体战斗力和执行力都十分强劲。
在我们看来,威努特是一家十分注重自主研发的技术驱动型企业,每年在技术研发与人才梯队建设方面投入都很高。同时在业务方面,2019 年企业制定了全面渠道化的战略目标后,龙总迅速带领销售团队不仅积极地多维度赋能渠道商,还一起在全国区域拓展终端客户,短短时间内便实现了迅速转型。
目前威努特暂时是处于第一身位,但其实我们更加关心的是在未来行业发展面临起伏,竞争形势越来越激烈,或者公司发展遇到阶段性困难的时候,公司的团队能不能持续保持市场敏锐度和强大的战斗力?企业内部管理能不能支持公司持续保持优势地位?威努特在过去几年的发展过程中,基本兑现了定下的目标、作出的承诺,证明了团队可以准确把握行业发展脉搏,具有灵活应变的能力和强大的执行力,这也更加坚定了我们的信心。」
上海国和投资对威努特的技术与产品十分称赞:「工控安全关乎着国家的关键信息基础设施安全,关乎着国计民生。因此威努特是我们专注于产业升级与科技创新的三期基金投资的重点项目。我们看到威努特作为国家首批的「专精特新」小巨人,积极响应国家网络强国战略,始终坚持自主创新和技术原创,不仅牵头和参与制定多项国家网络安全标准,还承担了二十多项国家级、省部级重大专项科研任务。
同时,威努特的全系列安全产品布局十分丰富,并且拥有很高的市场敏锐度,比如新推出的主机防勒索系统很好地匹配了当下客户的需求。作为投资方,我们一般会从同行竞品分析、客户的覆盖度和质量以及市场份额去反向验证威努特产品的先进性。据我们了解,威努特的五大类三十多款产品在整个工控安全市场上有着非常大的竞争优势,在不停地拓展应用于比如电力行业中的光热发电、核电等非常细分的领域,覆盖了 40 多个工业细分场景。总的来说,在产品上占了一个'全',在客户群上占了一个'广'。」
深投控则表示:「威努特是我国成立最早的一批工控安全企业,它有着技术与业务的双重先发优势。多年来威努特累计服务了 4000 多家客户,通过研判,威努特与其他友商有着很大的区别。它并不依赖于某一两个行业,也不依赖于几个大客户的大单,反而主要以中小客户为主但也不乏很多行业的标杆客户,客户基础相对来说是比较扎实的。这样的客户结构有利于威努特了解行业最新的需求、提升行业洞察力以及锻炼团队。另外,大量的客户案例与行业经验也反向证明了威努特在不同行业间具有可拓展性、可复制性的特点。足够广的头部客户覆盖度能够形成示范效应。服务得越久,积累得越久,威努特与客户的关系就愈加亲密。
不仅如此,由于工控安全的需求特殊,企业单打独斗并不可行,必须借用生态的力量。威努特在行业生态布局方面也做得很出色,通过与各监管机构、科研院所、自动化厂商落地合作,在技术、方案、市场三个方面已构建了非常完善的生态圈。」
在之前,我们也分析威努特现有的股东结构是故意而为之。在国有资本的背书下,威努特步入了另外崭新的发展阶段。
就威努特方面来说,「国家队」的身份以及国有股东的支持,有利于它进入到央企、国企居多的关键基础设施领域,撬动下游客户资源,有利于自身业务的不断扩张。而顶级国资的共同选择也奠定了威努特独一无二的国资背景和地位,市值也随着国资的加持逐渐上涨并刷新纪录,截至目前已是中国工控安全领域最高估值的企业。
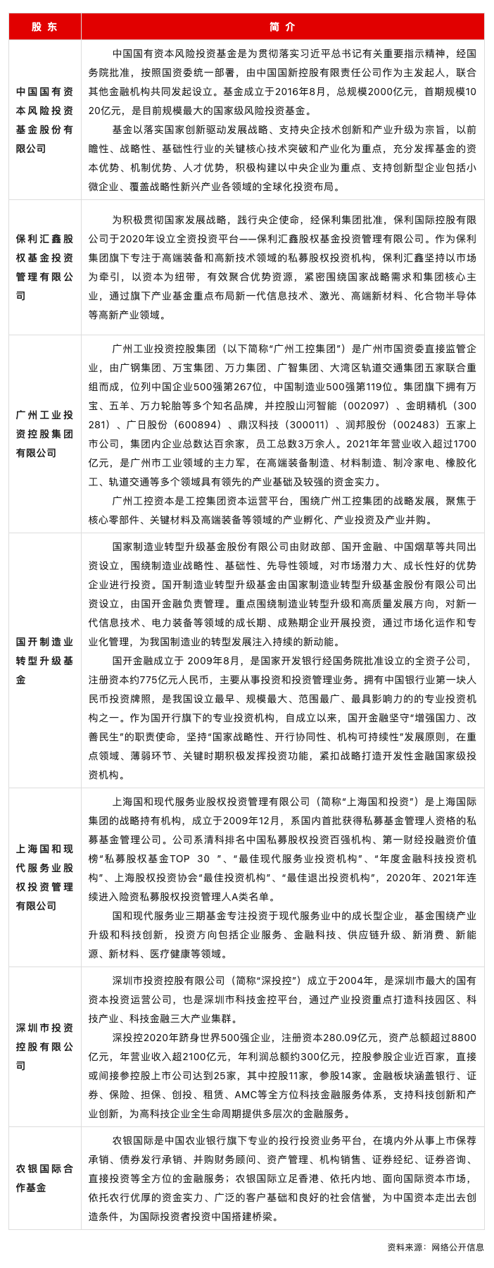
通过梳理威努特的股东背景,发现它们都是实力雄厚的国资基金且布局产业深广,未来可与威努特进行战略合作和资源协同。它们不仅是国家级顶级国资代表,还覆盖了北上广深等一线城市,可助力威努特在全国拓展业务。以下为威努特国资股东的相关情况介绍,根据公开资料整理而成。

03
护航最后一公里,成为国之重器
截至目前,威努特获央国资战投已超 10 亿,公司已进入资本化快速通道。
我们从公司经营角度上看,威努特整体运营十分稳健,保持着量入为出、小心谨慎的经营风格。威努特目前人员规模为 500 余人,在上海、广州、南京、杭州、苏州、武汉、成都、天津成立了八大全资子公司。与此同时,威努特的盈利能力一直在稳步提升。数据显示,自 2017 年起,威努特就实现了完全的自我造血。2021 年威努特工控安全硬件出货量高达 5000 台,软件出货 12000 套,营收规模已达 3 亿左右,并实现了连续五年盈利。即使是 2020 年在疫情的冲击之下,企业仍获得 4000 万净利润。可见,企业现金流的管控做的很好。在整个多变的形势下,市场资金逐步收紧,市场竞争越来越激烈,现金流管理的好坏决定着企业的生存和未来的发展,威努特资金链的健康和良性循环是公司最重要的护城河。
值得一提的是,威努特近期改革动作频频,在不断优化股权结构的同时,内部也在实施骨干员工持股计划,IPO 辅导正在进行中。
威努特 CEO 龙国东告诉我们:「国内工控安全行业目前已经发展到第三阶段。从 2014 年到工控安全的导入期,是从无到有的过程;2019 年到 2021 年是成长期,客户对工控安全的需求是逐年的快速增长;从 2022 年开始,市场会相对进入到成熟阶段,这个阶段可能会长达 8~10 年甚至更久。此次再次获得四大国资的战略入股,为威努特储备了充裕的资金,我们将进一步加大自主科研投入、产品创新迭代及量产交付能力,不断扩张渠道生态体系,扩大营收规模。未来三年,威努特将力争人员规模达到 3000 人以上,营业额突破 10 亿元,补齐中国网络安全领域的版图,跻身国际一流的工控安全企业。」
多方国资们均表示:在投资威努特时,便已经考虑到威努特与集团业务的契合点。作为战略股东,要做好最后一公里的护航工作。各方将发挥央企资源协同优势,做好投后赋能,促进威努特与更多央企的合作,继续巩固技术和市场领先地位先。未来几年,是行业快速发展的阶段,也是威努特跑马圈地的关键期,凡是有助于威努特触达更多的客户的合作,它们非常愿意促成其发生。
「护航最后一公里」是威努特股东的承诺,「成为国之重器」则是股东对威努特殷切的期待。
来源:i黑马



